1500 +
Microbial Profiles:Unique DNA sequences
successfully mapped and archived.
Scientific Basis
Built on validated science
{"cpt":"service","style":"4","columns":"2","show":4,"from_category":["scientific-basis"],"order":"DESC","orderby":"none"}

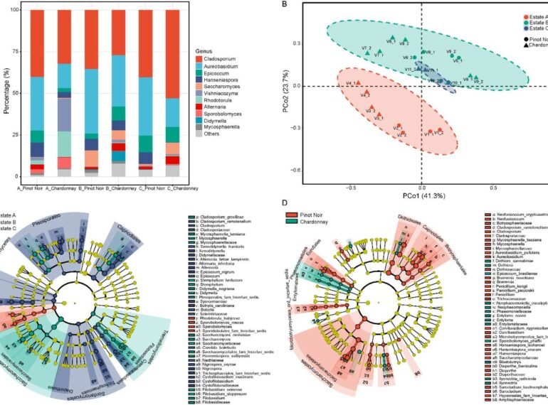
Indigenous microbiota
Plays a key role in shaping the sensory identity and complexity of wines.

DNA sequencing technologies
Now allow accurate and cost-effective characterisation of microbial communities.

Artificial Intelligence
Enables the interpretation of complex biological data and supports informed decision-making.

Reduced costs of genomic analysis
In recent years have made these tools accessible beyond large research institutions.
